L'Ajuntament
Organigrama, funcions i normativa
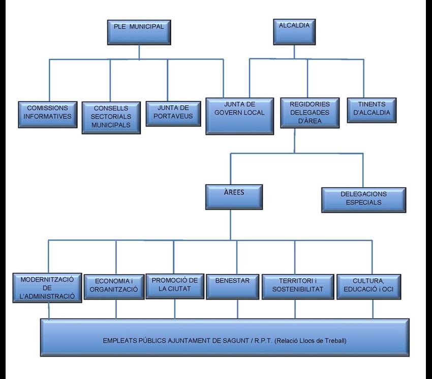
L'Ajuntament és l'òrgan representatiu municipal per excel·lència, que es defineix com l'òrgan de govern i administració del municipi, integrat per l'Alcalde i els regidors.
Els regidors són triats pels veïns mitjançant sufragi universal, igual, lliure, directe i secret, mentre que l'alcalde serà triat pels regidors.
En l'estructura de l'Ajuntament de Sagunt es distingeix entre l'organització pròpia de la Corporació, els Organismes Autònoms i una societat anònima municipal.

NORMATIVA:
- Llei 7/1985, de 2 d'abril, Reguladora de les Bases del Règim Local
- Llei 8/2010, de 23 de juny de règim local de la Comunitat Valenciana
- RD 2568/1986, de 28 de novembre, Reglament d'Organització, Funcionament i Règim Jurídic de les Entitats Locals
- Reglament Orgànic Municipal (R.O.M.) BOP núm. 35, de data 11/02/2009. Suplement 1. Pàgina 25. Secció Municipis